为积极稳妥推进深圳市碳达峰碳中和工作,进一步深化近零碳排放区试点建设,深圳正式出台《深圳市深化近零碳排放区试点建设实施方案》,为全市绿色低碳转型锚定方向、搭建框架,全力打造超大型城市“双碳”实践样本。
一、锚定目标:分阶段推进,打造示范标杆
试点建设“十五五”期间,分批分类型推进试点建设,完善动态跟踪评价机制,预计到2030年,新创建100个近零碳排放区试点项目。
总结宣传:总结并宣传推广试点建设经验,培育一批市场化建设主体,建立完善的技术标准、政策与服务配套体系。
持续优化:持续优化提升成效良好试点项目的建设效果,推动近零碳排放区试点碳排放总量逐步降低并趋近于零或持续为零。
二、细化步骤:全流程闭环,压实责任链条
为确保试点落地见效,方案构建“申报—审核—创建—评估—验收—披露”的全生命周期管理流程:
项目启动:申报单位自主申报,激活社会参与活力;
层级审核:经各区生态环境部门初审推荐,市级生态环境局确定试点名单,把好“入门关”;
创建实施:试点单位开展建设,期间接受生态环境部门“定期跟踪评估”,动态校准方向;
验收闭环:达标后申请验收,政府投资项目同步申报资金补贴;试点单位还需“每年公开披露碳排放情况”,以透明化监督倒逼责任落实。
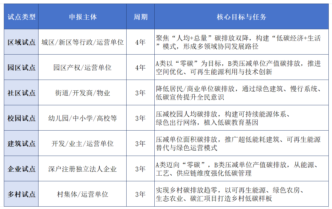
三、多元试点:分类施策,覆盖全场景

![]()