ISO 9001国际标准草案(DIS版)已于2025年8月27日正式发布,标志着ISO 9001标准修订工作取得了重大进展。
ISO 9001各阶段转版预计时间及建议

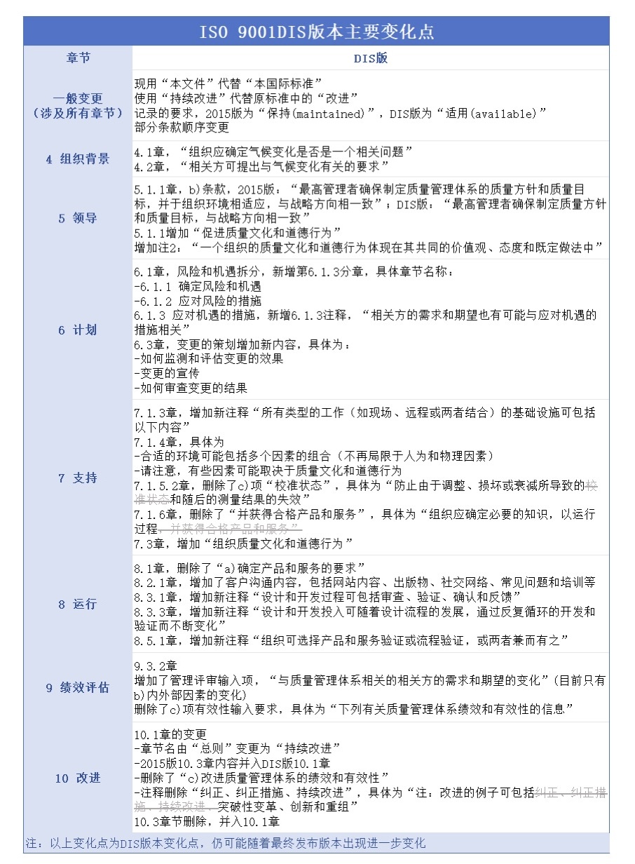
ISO 9001DIS版本主要变化点

ISO 9001转版常见问题及解答
Q1:过渡期是多久?新旧标准期间如何认证?过渡期结束后旧版标准认证证书是否作废?
过渡期通常为3年,期间新旧标准均可进行认证。过渡期结束后,旧版标准认证证书失效,建议企业在过渡期到期前尽快完成转版工作。
Q2:标准转版会对现有体系运行产生影响吗?
新版标准增加了多项新要求,需要依据新版标准要求调整现有管理体系。