您当前所在位置:

ISO证书失效警示:这几个证书状态不容忽视!

发布时间:2025-07-31 16:48|栏目:新闻动态 |浏览次数:

ISO体系认证是企业参与项目招投标的重要资质,但获得认证只是第一步,持续有效的维护才是关键。许多企业因忽视年审导致证书失效,最终错失投标机会,造成不必要的损失。

ISO证书有效期

ISO认证证书的有效期为三年,每年进行年度监督审核。每次的年度监督审核时间间隔不能超过12个月,不然将无法确保ISO证书的有效期。

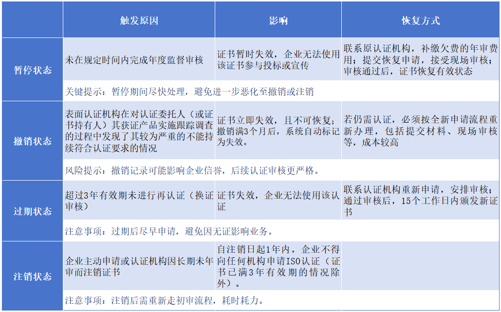
证书状态

f30f448a3971ec3ed82edfdb48f3a36.png 

年审

证书的有效期为三年,企业在此期间需要进行两次年审。年审则是指认证机构对证书持有者在证书有效期内每年至少进行一次的现场例行审核,目的是检查体系的运行情况,验证并确认其是否继续保持资格和有效性。企业需在上次审核后的第8至12个月内完成年度监督审核,若未按时进行年审且超过12个月期限,证书将被暂停使用,但暂停期间企业仍可申请恢复有效审核。

然而,一旦证书因未年审而被撤销失效,企业若需再次使用证书,则必须按照初审流程重新申请。相较于监督审核,重新申请无论在时间、人力还是经济成本上,都会给企业带来较大的损失。

为什么年审?

企业的发展往往伴随着场所变更、经营范围调整等情况,原有的认证证书信息可能无法准确反映当前实际状况。为此,企业可在监督审核时向认证机构提出认证范围扩大或缩小的申请,经现场审核确认后,即可更新证书信息,确保其与企业发展同步。  

此外,年度监督审核不仅是认证管理的合规要求,更是企业持续改进的重要机会。通过每年的审核,企业能够及时发现研发、生产、销售、采购、人力资源及财务等管理环节中的不足,从而优化运营流程,提升规范化水平。  

认证本身标志着企业在内部管理上达到了较高标准,而年审的作用则在于持续监督,确保体系有效运行,并及时纠正偏差。因此,及时更新认证信息并严格执行年审,既能维持证书有效性,又能推动企业管理水平的不断提升。  

Copyright © 2002-2025 CCA-GD.COM 新联科技 版权所有
电话: 地址: 备案号:粤ICP备2022095216号
  技术支持新联科技