碳足迹是从全生命周期的视角,评估研究对象在其生命周期中直接或间接产生的温室气体排放总量,反映经济活动主体的能源意识和能源行为对自然界产生的影响的一种碳核查方式。

在低碳理念席卷全球的浪潮之下,绿色能源和产业低碳发展已是大势所趋,“碳足迹”作为实现碳中和的关键环节,日益成为各国节能减排的重要举措。我国碳排放市场方兴未艾,“碳足迹”等涉碳认证工作尚处于探索阶段,众多行业环节发展空间较大、前景向好、红利丰硕。
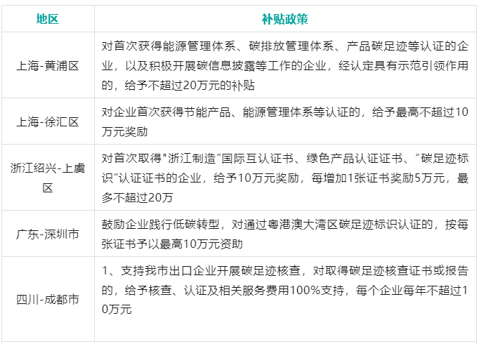
双碳目标下,碳足迹认证补贴政策不断加码
党的二十大报告强调,要“加快发展方式绿色转型”、“推动形成绿色低碳的生产方式和生活方式”、“积极稳妥推进碳达峰碳中和”。随着我国“双碳”目标不断深化,践行绿色生产生活方式的步伐日益加快。“碳足迹”作为碳核算的关键手段,已逐渐成为减排降碳的重要环节。
国家市场监督总局在2023年底发布的《关于统筹运用质量认证服务碳达峰中和工作的实施意见》中指出,到2025年我国将建成碳达峰中和认证制度体系,在产品层面有序建立国家统一推行的产品标识认证制度,统一认证目录、认证实施规则和认证标识,按照“成熟一个、设立一个”的原则,逐步开展产品碳足迹等碳标识认证;在组织、服务等层面逐步建立碳相关管理体系和服务认证制度。1月19日,工业和信息化部新闻发言人、运行监测协调局局长陶青在国务院新闻发布会上表示,2024年计划制定100项左右重点产品碳足迹规则标准。
在碳足迹认证的重要性与含金量不断提升的同时,全国各地碳足迹相关补贴政策也在持续加码。以下为部分补贴政策。

产品出海必选项,有效突破绿色贸易壁垒
放眼全球,有约30个国家地区已发布碳中和时间表,一系列“碳关税”新规相继出台。欧盟委员会的《电池和废电池法规》(也称“新电池法”)要求从2024年7月1日起,工业及电动汽车电池的制造商和供应商必须提供产品碳足迹声明。2023年10月1日起欧盟碳边境调节机制过渡期实施细则正式生效,提出对钢铁、水泥、铝、化肥和电力行业原材料征收碳关税。美国制定《清洁竞争法案》设立美国碳关税。法国,韩国,意大利等国家对光伏组件为代表的新能源产品出口提出了碳足迹核算和认证的要求。
目前,全球已有10余个国家地区立法要求实行碳标签制度,未来将会有更多企业加入“碳标签”生态。“碳足迹”正在演变为一种不可抗拒的绿色贸易壁垒,直接与产品投标商务评价挂钩,逐步成为国际市场评价企业表现的重要指标。
据世界银行研究报告称,如果“碳关税”全面实施,国际市场上,中国制造可能将面临平均26%的关税。出口量可能因此下滑21%。实际,在减排降碳领域的国际先行企业早已将碳足迹等指标作为供应链采购的标准之一,碳足迹认证已经成为中国企业出海的必选项。
积极开展产品碳足迹核算与认证有助于企业应对出海过程中的潜在合规风险,帮助企业提升国际竞争力,获得更大的市场份额。同时,碳足迹等涉碳类认证与信贷、绿色金融等资金扶持直接挂钩,在国际贸易、供应链采购等方面均将采信其认证结果。
全产业链科学减排,助企节能增效绿色转型
碳足迹贯穿产业环节,从企业内部原材料采购、技术和生产活动,到外部经营活动、市场营销等方方面面,对产品的全生命周期和全产业链产生影响。随着我国"双碳“认证制度体系的建成,”碳足迹“将从产品层面辐射至产业链、供应链,在双碳治理的过程中扮演着愈发重要的角色,为全产业链的清洁化奠定基础。有助于企业明确产品在生命周期内的温室气体排放情况,识别高能耗、高碳排放的生产环节,从而展开针对性减排措施,实现节能、减排、提效、增绿。

产品碳足迹核查服务贯穿产品的全生命周期,从原材料的开采、制造、运输、分销、使用到最终废弃处置或回收,利用各个阶段所产生的温室气体排放量进行核算。帮助企业管理采购、技术开发、生产各个环节的碳足迹,在提高企业自身节能减排能力的同时,减少产品在后续使用过程中的碳排放,助推全产业链减排降碳。
涉碳认证既是企业应对产业绿色转型的挑战,也是提高自身管理能级、提升ESG表现和抢占市场份额的重大机遇。在我国3060”双碳“目标的指引下,各行各业需要用可持续的眼光看待市场,将”碳'规划纳入企业发展基本战略,制定、选择合适的路径实现低碳发展。
中证盟认证可提供体系认证(ISO体系认证等)、服务认证(商品售后服务认证、职业健康安全管理体系认证、物业管理服务认证等)、产品认证(中国环境标志产品认证、环保产品认证、中国绿色产品认证、中国绿色建材产品认证等)、产品检测等技术服务。贵企有需求可联系0757-86229321 / 18927749892 /李老师:15989178915。