2023年第9号
根据《认证认可条例》、《强制性产品认证机构和实验室管理办法》和《认监委关于开展锂离子电池等产品强制性产品认证实施机构指定工作的公告》(2023年第5号),现对电子电器产品使用的锂离子电池和电池组、移动电源强制性产品认证实验室指定决定予以公告。
对本指定决定有异议的,应于公告发布之日起15个工作日内向我委提出申诉或投诉(注明联系人和联系方式)。
认监委
2023年6月5日
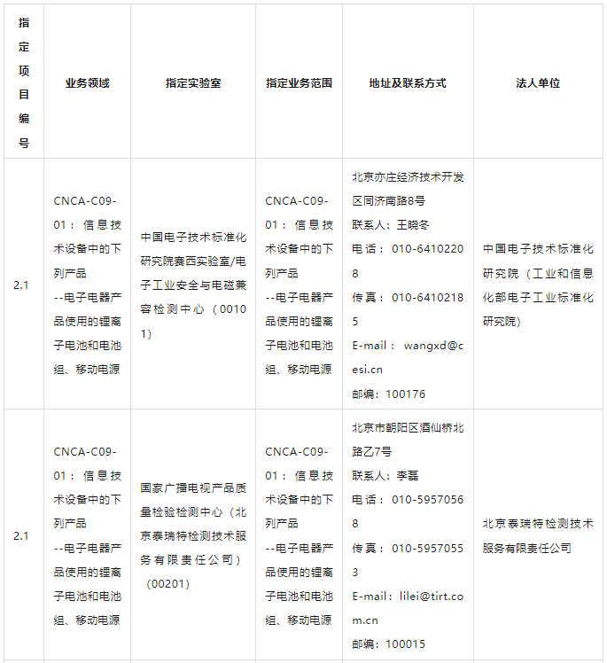
电子电器产品使用的锂离子电池和电池组、移动电源
强制性产品认证实验室指定决定








文章来源:国家认监委,若有来源标注错误或侵犯了您的合法权益,请作者持权属证明联系,我们将及时更正、删除,谢谢。
中证盟认证可提供体系认证(ISO三体系等)、服务认证(商品售后服务认证、职业健康安全管理体系认证、物业管理服务认证等)、产品认证(中国环境标志产品认证、环保产品认证、中国绿色产品认证、中国绿色建材产品认证等)、产品检测等技术服务,能帮助企业提高投标中标概率,申请相关补贴,为产品增加卖点等,有兴趣可联系0757-86229321/18927749892。