

点击下方文字可前往下载原文件:
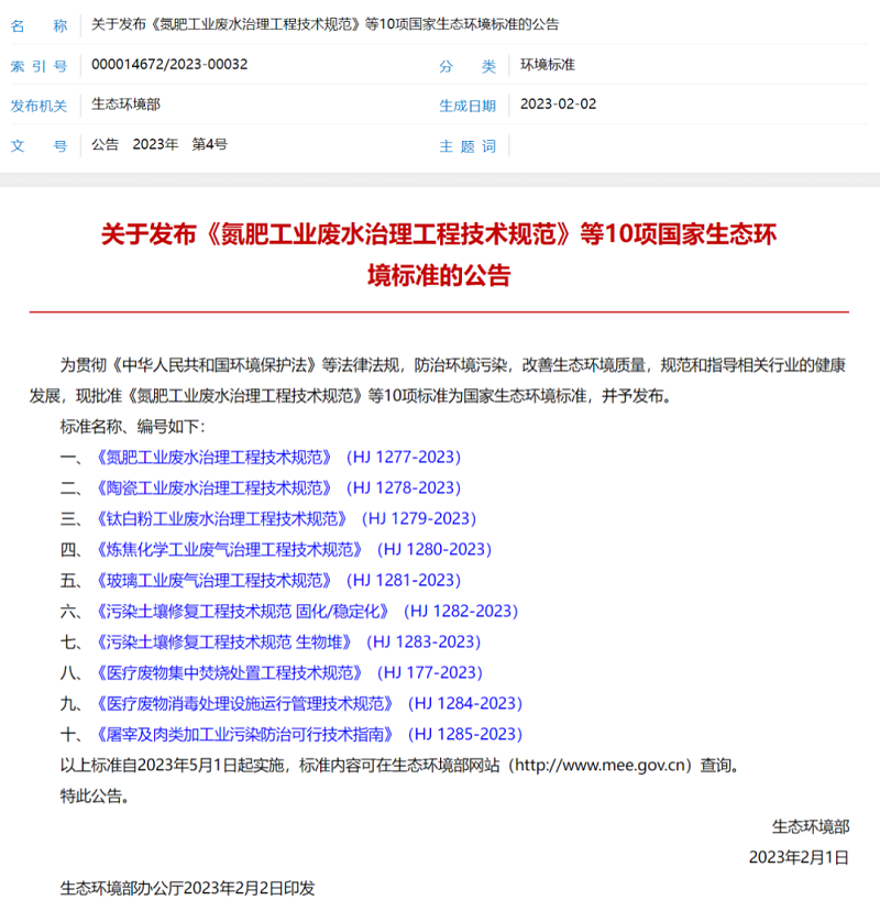
关于发布《氮肥工业废水治理工程技术规范》等10项国家生态环境标准的公告

来源:环保365(ID:huanbao_365),若有来源标注错误或侵犯了您的合法权益,请作者持权属证明联系,我们将及时更正、删除,谢谢。
中证盟认证可提供体系认证(ISO三体系等)、服务认证(商品售后服务认证、职业健康安全管理体系认证、物业管理服务认证等)、产品认证(中国环境标志产品认证、中国绿色建材产品认证、环保产品认证、中国绿色产品认证等)、产品检测等技术服务,能帮助企业提高投标中标概率,申请相关补贴,为产品增加卖点等,有兴趣可联系0757-86229321/18927749892。